期权交易有风险,实值认沽期权到期时投资者要注意啥?
<{炒股网}>期权交易有风险,实值认沽期权到期时投资者要注意啥?{炒股网}>
期权风险主要有哪些?新手如何避免期权的风险?期权是一种金融衍生产品,可以对冲期货和现货交易中产生的巨大风险。但是,你知不知道,期权交易本身也存在风险的,举个例子,由于标的资产价格变动所带来的风险,期权的价值就会受到标的资产价格波动的直接影响。
期权风险主要有哪些?关于风险分为买方和卖方两方面。
一、期权买方的风险
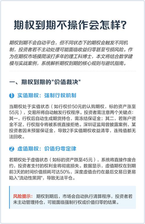
价值归零风险:这是期权买方特有的风险。当期权合约到期时,如果期权处于虚值状态(即行权价格高于认购期权的标的资产市场价格或低于认沽期权的标的资产市场价格),那么期权将失去价值,投资者将损失全部投入的权利金。
流动性风险:期权合约可能因缺乏对手方而无法平仓。特别是当期权从实值变为深度虚值时实值认沽期权在到期时投资者,市场上可能很难找到愿意买入的投资者,导致期权难以平仓。
高溢价风险:这通常发生在虚值期权被爆炒的情况下。当虚值期权的价格被高估时,投资者如果追涨买入,将面临权利金大幅亏损的风险。
行权交割风险:包括忘记行权的风险和价格波动风险。投资者可能因各种原因错过行权日,导致无法行使期权权利。

二、期权卖方的风险
时间价值风险:如果市场价格变动较小或波动性减小,期权的时间价值将减少。当买方不执行期权时,卖方可能只能获得较小的期权费用期权交易有风险,实值认沽期权到期时投资者要注意啥?,但仍需承担在该期权上承诺的潜在风险。
不对称风险:卖方的利润有限,通常只是从期权费用中获得的收入。如果标的资产价格大幅波动,并且买方选择执行期权,卖方可能需要根据合约约定以远高于获得的期权费用的价格买入或卖出资产,从而导致巨大亏损。
强行平仓风险:当投资者因保证金不足或违规持仓超限时,可能会被强行平仓。
价格波动风险:期权是具有杠杆性且较为复杂的金融衍生品,受影响因素较多,有时会出现价格大幅波动。
市场流动性风险:部分期权合约可能存在成交量小、交易不活跃的情况。投资者如果选择流动性较差的合约,可能出现无法及时以理想价格成交的情况。

新手如何避免期权的风险?
第一步,知晓 “止损”。

设定止损点,这表示当亏损到达特定程度时实值认沽期权在到期时投资者,需当机立断,止损并离开市场。
第二步,“分散投资”。
切勿将所有鸡蛋放置于同一个篮子里。
第三步,“把控杠杆”。
期权本身属于一种高杠杆工具,因而切不可贪心,过度运用杠杆。过高的杠杆会将风险放大,一旦市场发生逆转可能会损失巨大。
第四步,“风险对冲”。
对冲指的是在期权交易里采取一些举措,以降低不确定因素所带来的风险。例如,能够同时持有看涨和看跌期权,如此不管市场上涨还是下跌,总有一方能够盈利。这便是借助对冲策略,来平衡风险与收益。
期权是什么意思?
期权是一种金融衍生品,它赋予持有者在特定时间内以特定价格买卖某种标的资产的权利,但并非义务。
按权利类型划分
认购期权(看涨期权):赋予持有者在到期日或之前以特定价格买入标的资产的权利。如果预期标的资产价格上涨,投资者可以购买认购期权。
认沽期权(看跌期权):给予持有者在到期日或之前以特定价格卖出标的资产的权利。当认为标的资产价格可能下跌时,可买入认沽期权。
按行权时间划分
欧式期权:只能在到期日当天行使权利。
美式期权:在到期日之前的任何时间都可以行使权利。
百慕大期权:介于欧式期权和美式期权之间期权交易有风险,实值认沽期权到期时投资者要注意啥?,在到期日前规定的一些特定时间可以行使权利。
最后,以上观点仅供参考,不做为买卖依据,盈亏自负。市场有风险,投资需谨慎。
本文 炒股网 原创,转载保留链接!网址:http://zzmrw.com/post/1622.html
本文由[炒股网平台名称]原创撰写,数据来源[注明数据平台如Wind/同花顺],文中观点仅代表个人分析。未经书面授权,禁止任何形式的转载、洗稿或截取部分内容使用。对于侵权行为,本平台将保留法律追诉权及要求赔偿的权利。











