解析第三方支付清算流程、结算体系与资金交易流程图
<{炒股网}>解析第三方支付清算流程、结算体系与资金交易流程图{炒股网}>

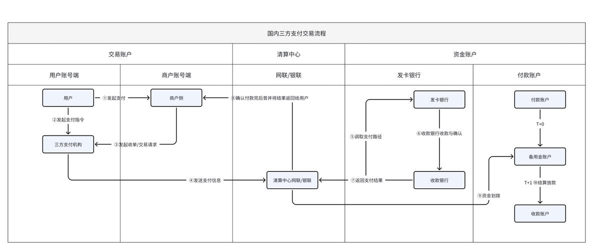
第六章 第三方支付及其清算 第六章 第三方支付及其清算 6.1 第三方支付的发展背景 6.1 第三方支付的发展背景 6.2 第三方支付概述 6.2 第三方支付概述 6.2 第三方支付概述 6.2 第三方支付概述 6.2 第三方支付概述 6.2 第三方支付概述 6.3第三方平台支付结算流程 6.3第三方平台支付结算流程 6.4第三方平台支付清算中存在的问题 6.4第三方平台支付清算中存在的问题 6.4第三方平台支付清算中存在的问题 6.4第三方平台支付清算中存在的问题 * 第三方支付的发展背景 6.1 第三方支付概述 6.2 第三方平台支付结算流程 6.3 第三方平台支付清算中存在的问题 6.4 6.1.1第三方支付的发展 6.1.2政策与法律环境 支付市场的格局变化与产业链上每个环节的国家政策 有很大的关系。 2004年8月28日 十届全国人大通过 了《电子签名法》 并于2005年4月1日 正式施行。 2005年10月26日, 中国人民银行发布 了《电子支付指引 (第一号)》 2005年6月中国人民 银行起草了《支付 清算组织管理办法 (征求意见稿)》 6.2.1 第三方支付的定义与特点 第三方支付的定义 第三方支付是解决电子商务瓶颈——网上支付信用与安全问题的一个新型模式 第三方支付的主要运营形式包括网络支付,固定电话支付,移动电话支付,销售终端交易,自动柜员支付,其他支付等。 6.2.1 第三方支付的定义与特点 2. 第三方支付的特点 1.提供一系列的应用接口程序,将多种银行卡支付方式整合到一个界 面上,负责交易结算中与银行的对接,使网上购物更加快捷、便利。 2.较之SSL、SET等支付协议,利用第三方支付进行支付操作更加简单 而易于接受。 3.第三方支付能够较好的突破网上交易中的信用问题,有利于推动电 子商务的快速发展。 6.2.1 第三方支付的定义与特点 3. 第三方支付商特点 第三方支付服务商,是指依法在中华人民共和国境内设立的, 中立于网上交易买卖双方,中立于电子商务企业与银行,自 行建立支付平台连接买卖双方,连接商家与银行,提供网上 购物资金划拨渠道的独立法人 特点 支付中介 中立,公正 技术中间件 信用保证 6.2.2第三方支付交易流程及作用 (1) 具有中介服务作用; (2) 具有资金转移安排的信用担保作用; (3) 具有资金和货物安全的风险防范保证机制; (4) 具有提供方便、快捷的通道服务的性质。 6.2.3第三方支付的分类 1. 模式 2.支付网关模式 6.2.4第三方支付存在的意义与价值 1。降低社会交易成本 (1)银行加快了处理速度和效率,企业减少了人力和时间成本; (2)通过第三方支付平台实现企业与多家银行连接,减少了开发和维护成本; (3)降低了交易取消或延迟、付款失败、信用欺诈的风险,提高企业的交易成功率。 2。提升企业竞争力 (1)企业交易效率和效益提高,促进了许多新型创新服务的出现; (2)企业的业务覆盖区域扩大第三方支付资金交易清算流程图,顾客在支付手段上有更多的选择; (3)第三方支付服务商促进了消费者消除对中小商家交易的疑虑。 3.提高交易诚信 第三方支付不仅可以解决银行与公用网挂接经营单一和可能出现的安全隐患问题;同时他可以向社会提供信用保证,可以承担因不安全而出现索赔等方面的经济问题; 4.促进产业发展 (1)帮助银行推广了电子银行业务,推动了B-C、C-C业务的发展; (2)银行、企业能够根据专注于产品服务设计与市场推广; (3)第三方支付商客观中立地处理交易,维护各方的合法权益。 6.3.1 第三方平台支付结算流程 6.3.2第三方平台支付结算模式的优缺点 优 点 第三方平台支付结算模式有如上优点 支付成本低 使用方便 比较安全 支付担保业务可以在很大程度上保障付款人的利益。 缺 点 (1)?这是一种虚拟支付层的支付模式,需要其它的“实际支付方式”完成实际支 付层的操作。 (2)?付款人的银行卡信息将暴露给第三方支付平台,如果这个第三方 支付平台的信用度或者保密手段欠佳,将带给付款人相关风险。 (3)?第三方结算支付中介的法律地位缺乏规定解析第三方支付清算流程、结算体系与资金交易流程图,一旦该终结破产, 消费者所购买的“电子货币”可能成了破产债权,无法得到保障。 (4)?由于有大量资金寄存在支付平台账户内,而第三方平台非金融 机构,所以有资金寄存的风险。 (5)第三方结算支付中介中的资金流无法得到政府的有效监管,可能 成为犯罪分子洗钱的途径. 6.4.1第三方平台支付清算中存在的资金风险问题——在途资金问题 在一个理想的支付系统中,资金的支付过程和相关的帐务处理应该是付帐人帐户的借记与收款人帐户的贷记同时进行,而当支付的帐务处理和支付指令的处理不同步时就会对支付双方的帐务造成影响,这种影响就是在途资金. 在途资金 6.4.1第三方平台支付清算中存在的资金风险问题——在途资金问题 在途资金对支付系统的影响 首先,在途资金影响第三方支付系统的支付效率. 其次,在途资金量的加大使得第三方支付平台本身 面临一定的信用风险. 最后,第三方支付平台还存在着一个资质问题,目前 他还不属于金融机构,资金放在平台上有一定的安全问题. 6.4.2第三方平台支付清算中存在的法律问题 法律问题 在中国电子商务协会政策法律委员会副主任阿拉木斯看来: 1.第三方支付平台法律地位的确立。 2.网络支付中各方法律责任的划分。 3.支付中举证责任的承担。 6.4.3第三方平台支付清算中存在的身份认证及信用评价问题 1.诚信通档案 2.诚信论坛 诚信论坛,诚信安全频道是阿里巴巴 诚信体系的一个载体。2006年4月诚 信安全频道正式开始运营第三方支付资金交易清算流程图,会员们可 以从频道中了解到最新的安全警示、 参与案例分析、掌握典型骗术的防范 手法。 诚信通档案是阿里巴巴为商人从事网上贸易提供的网上信用活档案,它结合传统信用认证和网络互动的特点解析第三方支付清算流程、结算体系与资金交易流程图,多角度、及时、持续、动 态地展现企业在网上贸易过程中的信用情况,让诚信的企业赢得客 户青睐达成更多交易,对不诚信的企业进行曝光。 诚信通档案 企业身份认证 客户评价 证书荣誉 资信参考 *
本文 炒股网 原创,转载保留链接!网址:http://zzmrw.com/post/1391.html
本文由[炒股网平台名称]原创撰写,数据来源[注明数据平台如Wind/同花顺],文中观点仅代表个人分析。未经书面授权,禁止任何形式的转载、洗稿或截取部分内容使用。对于侵权行为,本平台将保留法律追诉权及要求赔偿的权利。











