创新企业迎春天!港交所降低门槛,传统行业能否上市?
创新企业迎春天!港交所降低门槛,传统行业能否上市? 港交所再启重磅改革。 3月13日,港交所(00388.HK)全资附属公司香港联合交易所有限公司(下称:联交所)刊发咨询文件,就一系列有关提升香港...
炒股网
2026-03-20 21:08:31阅读:59
创新企业迎春天!港交所降低门槛,传统行业能否上市? 港交所再启重磅改革。 3月13日,港交所(00388.HK)全资附属公司香港联合交易所有限公司(下称:联交所)刊发咨询文件,就一系列有关提升香港...
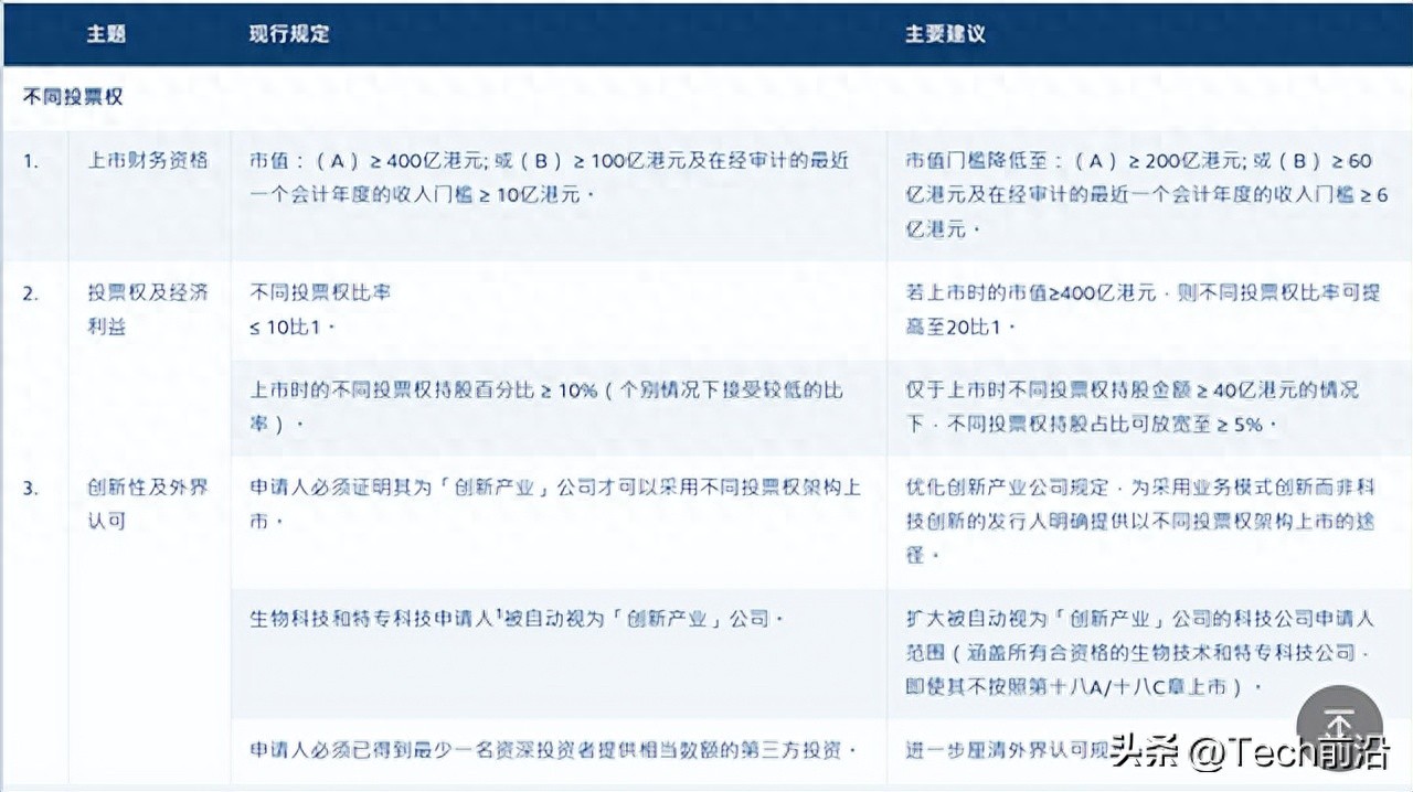
公司股权必须同股同权吗?港交所新规给出答案 港交所上市机制改革终于迎来新突破。4月24日,港交所召开新闻发布会,正式公布《新兴及创新产业公司上市制度》修订咨询总结,这意味着新政正式落地。港交所允许...
港交所重磅推出双柜台模式:人民币港股时代来临,2023年实施 内地与香港金融市场互联互通再进一步! 12月13日,港交所宣布旗下证券市场即将推出“港币-人民币双柜台模式”(简称双柜台模式)及双柜台...
港交所交易大厅31年兴衰史:红衫仔的告别与金融地标的重生 恒丰证券首席执行官张华峰有一个愿望,让尽可能多的“红衫仔”重聚在香港交易及结算所有限公司(下称“港交所”)交易大厅,照一张合影。 这是一...
港交所6月19日消息:天齐锂业通过聆讯,有望成港股今年最大规模IPO 据港交所6月19日披露,锂矿龙头天齐锂业股份有限公司(下称天齐锂业,)通过港交所聆讯,摩根士丹利、中金公司及招银国际为联席保荐...