手机号注销风险大揭秘:未解绑银行卡、支付宝,个人信息安全堪忧
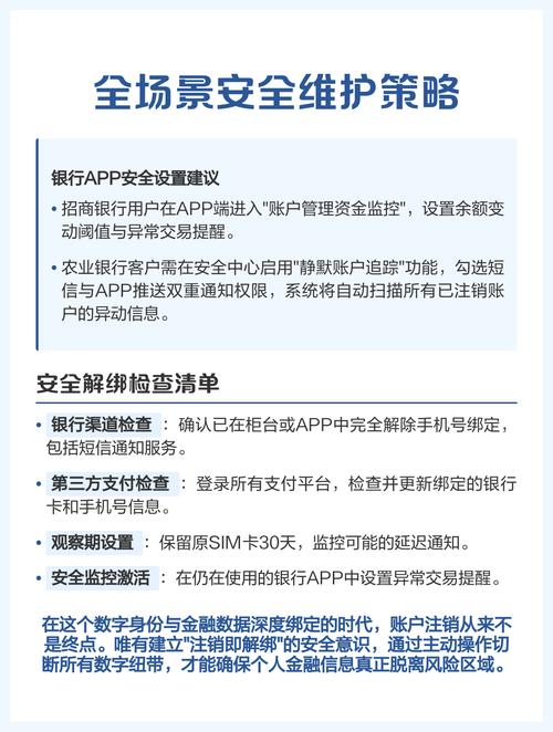
手机号注销风险大揭秘:未解绑银行卡、支付宝,个人信息安全堪忧 导读:自己新换的手机号不但收到陌生人的银行卡扣费信息,更可以通过手机号码验证登录支付宝和淘宝账户,近日市民赵女士遇到了这样的怪事。北...
炒股网
2025-11-25 21:04:02阅读:160
手机号注销风险大揭秘:未解绑银行卡、支付宝,个人信息安全堪忧 导读:自己新换的手机号不但收到陌生人的银行卡扣费信息,更可以通过手机号码验证登录支付宝和淘宝账户,近日市民赵女士遇到了这样的怪事。北...